服務熱線
CN
語言
CN
Language
當前位置:
首頁
應用案例
安防門禁
有源指紋(wén)卡在智能證件櫃(guì)的應用方案
有源指紋(wén)卡在智能證件櫃(guì)的應用方案
2024.06.11
聯合智能

1.有源指紋卡介紹

深圳聯合智能卡隆重推出瞭(le)非接觸式指紋智能卡(又稱生物識别安全智能卡),爲所有人提供簡單、安全和個人的免觸摸身份認證,這樣避免瞭(le)經常使用的 pin、密碼、簽名、公共 ID 設備(bèi)和密鑰,可以通過指紋這種生物識别手段來證明自己的數字身份 。


機場證件智慧管理系統的使用,證件通過智能證件櫃和配套管理系統實現集中收發 ,空防安全管理能力顯著增強。通行證是機場員工每日進出航站樓控制區的必備證件,它的妥善保管,安全使用是航站樓空防安全重點管控項目之一 ,我們的指紋卡,内置RFID芯片,配指紋模塊,採(cǎi)用RFID芯片識别技術與證件進行綁定,錄入使用者的指紋,從而做到芯片 、證件、人員的一一對應,員工領取證件時通過生物标識進行身份識别,避免瞭(le)證件的錯拿。員工下班将證件歸還至指定證件櫃中,上班前通過指紋卡取走證件,避免瞭(le)證件的丢失、忘帶等問題。

2.産品特征

•支持 UID 和 MIFARE Plus SE -ISO14443A / 13.56Mhz

•數據加密

•快速響(xiǎng)應 - 驗(yàn)證速度:<600ms(毫秒)

•支持直接在指紋(wén)卡上錄(lù)入指紋(wén)

•先進的能量收集技術

•超薄 -方便攜帶

•超低功耗 -經濟環保

•高度精準指紋認證


3.有源指紋卡參數

參數/型号LH-YYFP-S50
RFID 芯片NXP MF1S50
工作頻率13.56MHz
指紋模塊型号CS2511
傳感器像素160 x 160
傳感器分辨率508dpi
響應速度<600ms
FRR (誤報率)2%(Security Level 3)
FAR(誤拒率)1/10000(Security Level 3)
誤差+/- 8 (Contact mode)KV
存儲容量1k
傳輸速率106k
冷壓卡尺寸85.5x54*1.2mm(TBA)
卡重8g
供應電源100mA(可充電電池)
充電方式夾子充電
壽命100,000 times

備(bèi)注:内置的 RFID(13.56mHz) 芯片類(lèi)型: M1(S50,F08 等)

CPU(Desfire, PLUS , FM1280 等)或 由客戶(hù)指定型号。


4.LED指示燈

LED 指示燈

紅燈綠燈藍燈
準備注冊紅燈閃爍--

注冊管理員

(第1次注冊)

紅燈閃爍

(同時綠燈閃爍)

綠燈閃爍

0.5s(秒)


注冊管理員完成

(第1次注冊)

-綠燈常亮-

準入人員指紋注冊

(第2次注冊)

紅燈常亮-藍燈常亮
準入人員指紋匹配成功--藍燈常亮
指紋匹配不成功--

藍燈閃爍

3 次

删除指紋

紅燈閃爍

(交替閃爍)

綠燈閃爍

(交替閃爍)

-
低電量報警紅燈常亮---
充電中紅燈常亮-
充滿電-綠燈常亮-


5.工作原理


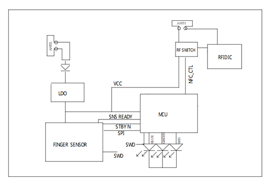
主要通過Sensor採(cǎi)集指紋圖像,利用指紋算法芯片進行指紋處(chù)理和比對。

在支持非接和指紋驗證的情況下,指紋身份卡應用可以說是近乎完美的:發卡時錄入指紋,使用時配合指紋,就算丢失也無需擔心損失,而且隻需要配合基礎(chǔ)的NFC讀卡設備(bèi)就可以使用。可以錄入管理員和用戶兩個身份的指紋,這樣指紋卡可以回收重複使用,既環保又節能。


※ 指紋卡片 通過NFC感應讀(dú)取和錄入指紋,並(bìng)且可以通過以下三種途徑來感應:


模式一:指紋卡直接讀(dú)取錄(lù)入

模式二:讀(dú)卡器直接讀(dú)取錄(lù)入

模式三:帶(dài)NFC功能的手機讀(dú)取錄入

郵(yóu)箱:sale@usocard.com
地址:總部地址:深圳市坪山新區金牛西路金荔科技工業園3号廠房第二層(céng)、第六層(céng)(辦(bàn)公) 鳳崗基地:廣東省東莞市鳳崗鎮東深路鳳崗段179号天安深創谷28号樓14層(céng)